This Dynamic reputations management model helps senior manager to develop internal capability to monitor and evaluate all external macro-environmental factors in order to build and maintain a unique image and a favorable reputation that will lead the corporation to a position of competitive advantage.
Abstract
Globalization as well technological development not only had immense impact on societies and caused cultural and environmental changes but also has created new challenges as well opportunities for all sorts of organizations. In the recent decades various organizational researchers have been interested of range of effects that technological development as well sociological changes had on the organizational theories and model buildings. In this paper we are paying attention to variety of factors internal as well external to organization that challenge the process of reputations management. At first we present the widely accepted Fomdrun (1996) three-stage model of reputation building and then look at different challenges to the model its weakness and finally we attempt to present a new model that would better capture the modern reality for reputation building process considering all those factors in the process.
Image and Reputations
Image is the immediate mental picture that audiences have of an organization. Reputation, on the other hand, indicates a value judgement about the organization’s attributes (Gray & Balmer, 1998). They reflect the general esteem in which an organization is held by its multiple stakeholders (Fombrun, 1996). This value judgment is formed and updated along time through direct interactions or through information provided by other members of the society about experiences they had with that organization. Reputation buffer firms from the immediate reactions of stakeholders in their environments when controversial events occur (Rindova & Fombrun, 1999). It has been numerous researches which has highlighted performance benefits associated with strong image and higher reputational standing and vice versa. For example Fombrun and Shanley reported positive impacts on reputation of prior financial performance, advertising, and charitable contributions, and negative impact of profit volatility and media visibility (Fombrun & Shanley, 1990). Various researchers have demonstrated that organization members experience events that have a negative effect on the organization’s reputation also as being threatening to the organization’s identity (Dutton & Dukerich, 1991), such as affecting beliefs about what is core, distinctive, and enduring in their organizations (Albert & Whetten, 1985).
Three-stage model of reputation building
Fombrun and Rindova highlighted three social processes from which reputations crystallize: 1) an environmental shaping process through which organizations strategically target and influence constituents, 2) a signal refraction process through which intermediaries that specialize in assessing organizations (e.g. journalists and analysts) convey interpretations to constituents, and 3) a collective assessment process that aggregates individual assessment of organizations into reputational halos (Fombrun & Rindova, 2000). They used as an orienting framework for exploring the shaping process the three-stage model of reputation building proposed by Fombrun in 1996. Fombrun suggested that organizations seeking to build reputation first by assess the current state of the organization’s reputation and that of its rivals there after analyze the desired future state of the organization’s reputation, and finally articulate the projections that can move it from one configuration to the other.
Problem discussion in reputations management model
There are suggestions that other internal as well external factors in addition to organization actions and behavior influence the organization reputation and images. Factors such as competitor activities or the change of target audience expectation and attitude could have immense impact on the organization reputation. Nowadays, organizations are not anymore judged only on what they do, but also according to their external stakeholders’ interpretations of their actions and behaviors within the whole environment. Thus, the management of their reputation and image must take into consideration the external factors which influence these judgments.
Indeed, as many changes affected the organization’s external environment in the last two decades, managers have to pay more and more attention on their direct or indirect influences on reputation and image. A general phenomenon such as globalization revealed to be a macroscopic external change which influences every single external factor as a whole. It has an impact on culture, society, expectations, media’s direction, and so on. For instance, several years ago, the Swedish companies’ behaviors and actions were only judged according to Swedes’ perspectives and expectations. However, in the actual global environment, their actions are judged by people from the whole world, or at least from all the markets they are present in. Globalization induces a “Multi-standard” functioning for all organizations, which involve for them the need to consider their behavior even more from global point of view.
Expectations are mainly framed by culture, society, and exceptional events. Since different cultures and societies possess unlike perspectives, values, traditions, customs, and so forth, their expectations of the same organization and its brand will be dissimilar in some way.
For instance, IKEA’s strategy used to be known as an international strategy which did not pay significant attention to local tastes and preferences. When the company expanded across European countries, their international strategy was quite successful, for the reason that Europeans’ expectations are not so much different from each other. However, when it entered the North American markets, its standard-products strategy did not work as well as in Europe. The root of most of its problems was the company’s lack of attention to local needs and expectations (Kamel & J. George, 2005). As a result, IKEA changed its international strategy into a global strategy since then, by giving equivalent weight to global and domestic concerns. (Kamel & J.George, 2005). This example depicts how external stakeholders’ expectations influence the way organizations build and improve their branding and therefore their reputation. It is critical for organizations to understand the real external stakeholders’ expectations on a constant updated basis. Indeed, external stakeholders’ expectations affect indirectly the image they may have of organization. For instance, in the car industry, when customers wanted big, luxurious, sophisticated, powerful, and fast cars, they had good image of car makers in general and specifically those who responded well to their expectations. However, since customers are more aware of environmental issues and high oil prices, they expect more environmental friendly and less petrol consumed cars, and don’t have good image of car makers, specifically those who did not identified enough quickly these new trends and thus did not respond to consumer expectations. We can also notice in this particular case that societies in developed countries are more in touch with environmental issues than societies who can not afford to choose.
Further, we can mention the influence that external unexpected events can have on identity and image. Indeed, exceptional events can impact seriously an organization’s reputation if they are not well handled and taken into account in the strategy. For instance, we saw recently that banks had to face damages in their reputation caused by the global financial crisis and the huge financial loans agreed to them by States Authorities. In this case, the internal causes of the crisis and the banks’ behavior have induced a rapid change in the image of the industry. that why we took all those internal as well external factors in consideration for developing this reputations management model.
Here we should not overlook the impact of competition actions and communications on reputation of organization and target audience expectation. For example in political marketing environment there the advertising and marketing communications are poorly regulated which parties could use various negative campaign tactics to attack each other and sabotage other reputation, monitoring your oppositions’ communication and its impact on the target audience is crucial part of communication and reputation repair strategy. In this circumstance or any dynamic environment, it would be dangerous to follow the three-stage model as the current state and future state of the organization’s reputation would change dynamically depending to external factors then the organization’s action and behavior.
In the other hand as Dutton and Dukerich highlighted the interrelation between reputation, image and identity and argued members of organization develop an image of how outsiders perceive their organization (termed external image). They distinguished this image from reputation to note that how insiders think outsiders see the organization may not be identical to how outsiders actually see the organization (Dutton & Dukerich, 1991). As the result Dukerich and Carter (2000) suggested that the organization identity and the insider interpretation influence their action consequently the organization reputation and images. For example, that the members believe that the external image is favourable to the organization, when instead it has been damaged, or the other way around (Dukerich & Carter, 2000). When reputation, is solid and good, but that the members of an organization get the notion of that the reputation is tarnished of an event. The first situation can lead to that the management underestimate the impact of negative event that has tarnished the reputation, and therefore not take appropriate action in time to repair it. In the second case is the situation the reversed. Here the management may allocate a lot of attention and resources (Dukerich & Carter, 2000), that instead could be better used in other element of the organization, and get a counteraction (Fombrun 1996) and backfire, so that stakeholders are starting to wonder why the organization is spending all these resources on the subject (Asforth and Gibbs). So, these highlight the importance of internal capability of the organization to collect right data from external environment in order to make accurate evaluation in the process of reputation management.
Result
Despite some who believe reputation is stable, we think it is subject to change in the stir of significant external or internal events, therefore the organization should operate based on the feedback from the internal as well the external stakeholders, since they are the ones who are going to judge the organization actions and behaviors. Indeed, an efficient feedback system is required to understand the external expectations in order to implement the corresponding response. It is also crucial to know in appropriate time how the external environment reacts to the organization’s decisions, statements, actions, performance, and behaviors. Thus, the information gathered through the feedback can be integrated at different levels of the reputation management in order make the whole system dynamic and flexible. Feedback can therefore help to avoid strategic mistakes and to be more reactive to changes in the external environment.
There are many efficient methods to obtain relevant feedback information such as surveys, opinion pools, focus group and others. Attention and commitment to the feedback can help to identify and understand external stakeholders’ expectations and reactions which are essential to the understanding of organization’s reputation and image. Consequently, the success of organization reputation building process is very much depended to the organization database management capability and ability to evaluate the information gathered through feedback system accurately.
Fig.1: The dynamic model of reputation building, in an effective reputations management model
Figure 1 show the dynamic model of reputation building. The central module of the model is the interrelationship between reputation, image, identity, and the feedback loop from external factors. It also depicts the influence of internal as well external factors in the different stages. It also shows the crucial importance of an efficient feedback system in gathering and distributing relevant information to each stage of the process. Communication is an important connection between identity and reputation and includes all communication and interaction between the company and its stakeholder. Competitive advantage which is the aim of the process is only achievable through effective management of whole process which this reputations management model highlight.
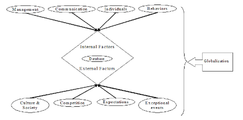
Figure 2 represents the feedback system on the centre of the reputation building process. Thus, it depicts the different factors (internal & external) influencing the reputation management process, which have all been subject to change through globalization. The relevant information gathered on these factors can be integrated and analyzed through a central database system in order to help the decision-making process.
Figure 2 the feedback system for reputations management model
We consider that the perfect situation for the feedback system is when the image and external image become overlapping with each other. To be detailed, an accurate and efficient feedback system makes it possible that the image of organization from outsiders and the external image which the organization realizes that the outsiders perceive towards it turn out to be equivalent. In order to make our point clearer, we choose to use a mathematic way to explain this.
If we assume FS= Feedback System, IR= Image & Reputation, ExIR=External Image & Reputation, we could get the following formula:
P(FS)=1↔ExIR∩ IR. The formula shows when the Feedback System gets a true value, it brings the overlapping of Image and External Image; equally, when the image and external image happen to be the same, it means the Feedback System works well.
In conclusion due to fragility of reputation and its instability due to impacts of external as well internal factors, manager must work hard on maintaining reputation. The management of a corporate image and reputation involves the dynamic interplay amongst internal organizational resources and the external macro-environmental factors. A favorable reputation requires more then just an effective communication effort. This is senior management’s responsibility to develop internal capability to monitor and evaluate all external macro-environmental factors in order to build and maintain a unique image and a favorable reputation that will lead the corporation to a position of competitive advantage. we hope this reputations management model can help management for a more effective planning.
by Tony Zohari, Helge Eyser, Qiu Bei and Youssef Sauvanet






